第3部で書いたようにgTOW6000の後、守屋研は次の方向性を少し見失った。そこで芽吹いた(あるいは覚悟を決めさせた?)のが、一連の量補償のプロジェクトである。このプロジェクトは「gTOWの弱点を逆手にとったプロジェクト」とも言える。
酵母の大半の遺伝子では量補償は起きない
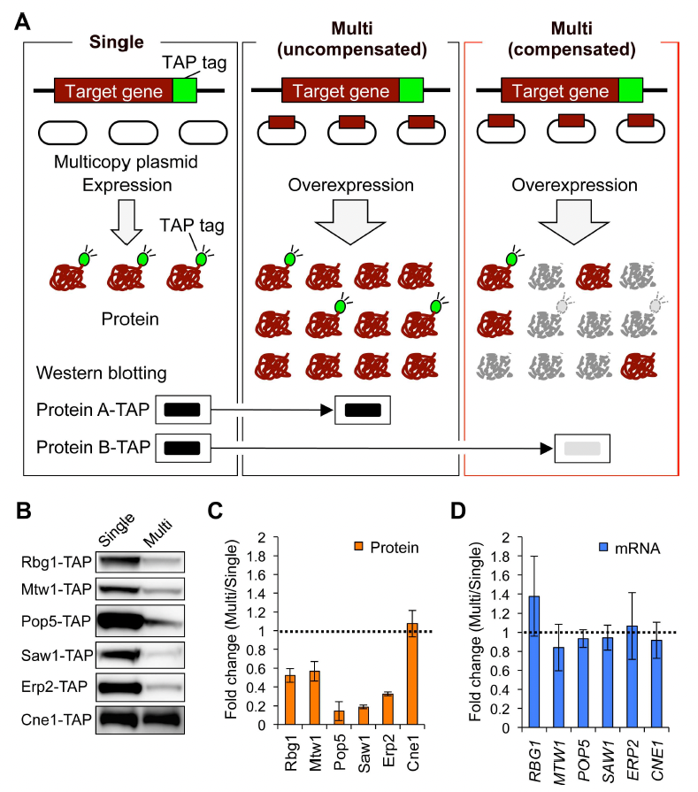
遺伝子コピー数を増加させ、その数を測定することで、「もとのレベルから何倍過剰発現しているか?」を評価するgTOWでは、常に「コピー数が増えたからと言ってタンパク質も増えているとは限らないのでは?」というツッコミがあった。最初のgTOW論文(Moriya PLoS genet. 2006)でもレビューアーにそれを言われ、100万円位かけて抗体買ってウエスタンブロッティングをやりまくった。結果として、「9割くらいはコピー数増加に伴ってタンパク質も増えている」という結論をだした。
コピー数が増えているのにタンパク質量が増えないという現象は、遺伝子量補償(Gene dosage compensation)と呼ばれる。有名なのはヒトの性染色体で、女性の場合は2コピーあるため片方のX染色体が不活性化する。酵母でも体系的に調べられたことがあり、量補償は一般的ではなく、私たちの結果と同様に数%でのみ量補償が起きるという論文がある(Springer Mol. Syst. Biol. 2010)。
繰り返される(愚かな)質問、逆手にとって科研費採択
しかし、それでもなお、守屋のプレゼンでは同じ質問が繰り返され、その度に守屋は、「酵母ではほとんど量補償は起きない」と答え、質問者は不満そうな顔をするのだった。生物学者は例外が好きである。普通に考えれば、遺伝子コピー数が上がれば発現量は上がる。上がらない方が変なのだ。だが、生物学者はこの「変」に喜びをおぼえる、面白いと思う。例え大半が量補償されないとしても、わずかでも量補償するものが見つかったら喜ぶ。そういう変なところに、生物が仕掛けを組み込んでると考える。そういうことをしなければならなかった面白い理由があると考える。まさにX染色体の不活性化がそれだ。・・・単にgTOWにいちゃもん付けたかっただけかも知れないが。
いずれにせよ、「そこまで言うんなら、自分たちで調べてやろうじゃないか」、ということで始まったのがこのプロジェクトである。そういうことを考えていたとき、科研費の新学術領域の「遺伝情報場」という領域が立ち上がり、公募研究が募集されていた。そこでその領域にあわせ、「遺伝子コピー数の変動という摂動が、タンパク質量に繋がらないよう緩衝するメカニズムを明らかにする」という名目で申請書を書いたところ、これが採択された。これは守屋にとって初めての科研費の採択だった。結局、この領域研究で4年間研究費を支援してもらうことになる。

遺伝情報場の申請に書いた図。「コピー数上げたときにタンパク質に結びつくか?」をカッコ良く書いているだけ。
この申請書の中で守屋が気に入っているパラグラフがある。それが以下だ。
この実験手法の特徴は、遺伝子のコピー数を上げて(核におさめられた情報を過剰にして)、細胞システムの特定の要素を過剰にドライブさせる(機能としての蛋白質の量を過剰にする)ことにある。この実験で問題となることは、「遺伝子が1コピー増えるごとに蛋白質の発現量がそれに伴って2倍3倍・・・と直線的に増えていくとは限らない」という事である。これは、この実験系の「弱点」であるが、本研究ではこの弱点を利用する。すなわち、もし遺伝子のコピー数と蛋白質の発現量の間に相関がないのであれば、核の情報の揺らぎが蛋白質の発現量に影響を与えないようにする何らかの機構が隠されていることを示している。その機構として想定される、最もシンプルな例は、フィードバックである。ネガティブなフィードバックが組み込まれていれば、遺伝子コピー数の増加が、そのまま蛋白質の量の増加に伝わるのを防ぐだろう。
いつも守屋の質問にどや顔で質問してくる輩よ、ざまあみろ科研費と通ったぞ。・・・ちがうちがう、 いつも良い質問をしてくださってありがとうございます。その質問のおかげで新しいテーマができ科研費にも採択させて頂きました。・・・冗談はさておき、プレゼンやディスカッションでもらう質問は本当に大事で、特に質問者が熱心に聞いてくるときには、それがすごく大事なテーマになったりする。守屋はそれを何度も体験した。これはその最たる例だ。
「遺伝情報場」で学んだこと
科研費・新学術領域(現在は学術変革領域と呼ばれる)では、総括・計画研究グループが立ち上げた「領域のお題目」に合わせて公募研究が募集される。公募研究は、2年で1度「入れかえ戦」がおこなわれ、最大4年の研究費が得られる。領域会議というものが定期的にあり、そこでどれだけ自分がお題目に沿った研究成果を上げているかを報告する必要がある。
これは守屋にとってかなりプレッシャーのかかるものだった。当時の守屋研の規模は小さく、この領域研究をガンガン推進できる人もいなかった。少なくとも入れかえ戦に勝たないと次がない。結局分かったことは、「うまいことやる」こと。はじめの計画やお題目からは若干ずれたとしても、研究が進んでいて面白い成果が出ていれば、それで良いということだった。だが、それを学ぶにはしばらくかかる。まさに守屋研の迷走を象徴するのがこの遺伝情報場の研究だった。この研究の直接の成果はPLoS Oneに掲載された。分裂酵母の細胞周期制御で遺伝子量補償があることを示した論文になる(Chino PLoS One 2013)。当初の計画ほどうまく行かなかったが、ここでの実験のアイデアや経験は、この後、このテーマは量補償のテーマとして花開く。

ちなみに、この遺伝情報場の領域会議では、守屋の仕事を「ロックだ」と高評価(?)してくれた方がいた。その当時あまりピンときてなかったが、今はなんとなく、「ロックなんかな?」とは思い始めている。なお、この時の研究課題は以下の2つである。
- 遺伝情報場へのフィードバックの同定(2009-2010)
- 情報場への摂動を緩衝するメカニズムの解明(2011-2012)
科研費・基盤Bテーマ
科研費の中核をなすのは「基盤研究」というカテゴリーである。新学術領域などのお題目が決まっている研究費と違い、基盤研究では研究者の自由な発想による研究をおこなう。つまり、自分がやりたいことをストレートに押し出して申請書を書けば良い。一方、お題目がない分、やりたいことがどれだけ学術的に意義があるかを説かなければならない。守屋は2011年からず5回つづけて基盤Bに採択され続けている。基盤Bこそがストレートにその時のgTOWのメインテーマを表していると言ってもいい。ちなみに、守屋が採択されたことがある基盤B以外のカテゴリーに、領域研究の公募と挑戦的萌芽がある。前者は上述したようなお題目に沿った科研費カテゴリーで、挑戦的萌芽は基盤よりも斬新なテーマが求められる。これらについてはまた別で述べるとして、基盤Bのタイトルを見て守屋研の研究の変遷を見てみよう。
- 酵母の量的均衡遺伝子が作るネットワークの全容解明(基盤B 2011 – 2013)
- 化学量不均衡を避けるメカニズムの解明(基盤B 2014-2016)
- 過剰発現により輸送リソースの過負荷を引き起こすタンパク質の体系的解析(基盤B 2017-2019)
- 変異タンパク質の限界発現量から探る過剰発現による増殖阻害のメカニズム(基盤B 2020-2021)
- 新たな限界発現系gTOW2.0で解き明かす発現制約メカニズムの全体像(基盤B 2024-2027)
それなりに当時の主要な研究テーマのキーワードが入っている。この中で、2回目の「化学量不均衡を避けるメカニズムの解明」が、このエントリーで紹介している量補償プロジェクトである。「量補償」を課題名にしていないのには理由がある。守屋が量補償の専門家ではなかったからだ。そのかわりにgTOWのそれまでの研究で、「化学量不均衡が細胞システムに脆弱性を生む」ことを見つけ論文にしてきた(第2部・第3部)。これは1つめの基盤Bの主要テーマにもなっている。それを踏まえて、量補償という使い古された言葉ではなく、「化学量不均衡を避けるメカニズム」という言い方にすることで独自性/新規性を打ち出した。


この申請書では、もう「gTOWの弱点を利用する」などという言い方はしていない。ストレートに、「gTOWの利点を生かしてこれをやる!」である。この研究計画では、出芽酵母の第 Ⅰ 染色体の遺伝子を標的とした。gTOW6000の予備実験の時から、第 I 染色体にはお世話になっている。遺伝子の数が90種類程度と、概念実証にはちょうど良いサイズだからだ。
量補償は大学院生が駆動力となった
このプロジェクトは、gTOW6000後の低迷から新たに守屋研が動き出した契機だった。それはこのプロジェクトが大学院生によって駆動されたものだからだ。これを駆動した石川浩史氏は守屋研に外部から来た3名の博士のはじめの1人である。この基盤Bのプロジェクトをうまく遂行し論文化にまでもって行った(Ishikawa PLoS Geneti. 2017)。この仕事は、実際にはgTOWの「つなひき」は必要なく、gTOWのこれまでの研究から生まれたIssueをgTOWのリソースを使って調べた仕事と言うことにはなるが、量補償を丁寧に調べた仕事として評価を受けている。石川氏は、ポスドク1年目まで守屋研にいて、そのデータをもとに量補償のメカニズムについてのもう一本の論文を仕上げ(Ishikawa PLoS Genet. 2020)、総説も書いた(Ishikawa Curr Genet. 2021)。

これは、大学院生が駆動力となって自身でテーマを拡張させた成功例だと言える。このあたりから守屋研には大学院生が来るようになり、彼らが駆動力となってテーマが派生していくことになった。なお、量補償プロジェクトは現在の守屋研では行われていない。概念実証はできたし、石川氏に渡したプロジェクトだと思っているからだ。一方、「量補償が生み出す負荷(量補償のトレードオフ)」は調べても良いテーマだと思う。